男子過年車停高鐵站10天被收1328元
平時在小區里停車的時候都是十幾二十塊
所以很多人認為大部分地方的停車場
其實價格都是一樣的

小編只想說
快 醒 醒 啊!
因為每個地方停車收費標準不同,深圳這位先生就是停車的時候,沒注意收費標準,結果十天之后回來,看到高額的停車費賬單,他驚呆了。
這是咋回事兒呢?
停車10天要交1328元停車費

2月27日 南都記者來到深圳北站
譚先生在深圳工作,其介紹,2月14日即臘月廿九,當天清晨6點多,其開車帶著一家人來到深圳北站趕高鐵,回南京過年。其表示,由于自己住的地方離北站較遠,且過年回家東西太多。
我家那里打車也比較麻煩,就自己開車到了北站。
譚先生表示,到地方后,其便把車停在北站負一樓停車場內。
當時停車場里面很空,車輛都比較少,由于要去趕高鐵,也沒有注意到停車收費公示的價目表。
譚先生稱,在家過完春節后,2月24日即正月初九,其和家人到北站負一樓停車場開車回家。

2月27日下午 深圳北站停車場有些許車輛停放
然而就因為少看了那一眼,譚先生被停車費“驚呆了”!
行駛至收費處時,停車場崗亭工作人員告知譚先生,需要繳納10天的停車費用,共計1328元。
“我問他怎么算的,怎么要這么貴。”譚先生表示,工作人員稱此價格早已進行過公示,即節假日為148元/天,工作日為102元/天(當天最高價),經過計算,停車費沒有問題。

深圳北停車場的價格公示
譚先生稱,其在崗亭附近看到,此價格確實已經張貼了相關公示,公示板也標明了相關價格,且系經過有關部門備案。
譚先生:對這個價格沒什么異議,確實進行過公示。但只能說定價合法,但是不合理。
譚先生認為,火車站作為公共交通服務的一部分,停車收費應該趨向于便民,而不是收取高額的停車費。
譚先生以寶安機場進行類比,其表示自己出差乘坐飛機比較多,每次乘飛機也都是將車停在機場的停車場,“但是機場一天也就幾十塊錢,遠沒有100多這么夸張。”
譚先生覺得,北站停車費一事應進行相關研究,并廣泛聽取群眾意見。
譚先生:停車位確實緊張,但是高收費后都沒什么車停在停車場了,我回南京和返程時,都能看到停車場沒多少車,車位都很空。

深圳北停車場內還有大量的空余車位
其實這并不是第一次,有人對深圳北的高昂停車費提出意見。
前年便引爭議
實際上,譚先生并非最先反映此問題的,早在2016年,便有居民在深圳本地論壇上發文稱,自己在北站停車3天繳納了406元的停車費。

網友在深圳論壇上發帖。
此事亦在當時引來了不小的爭議
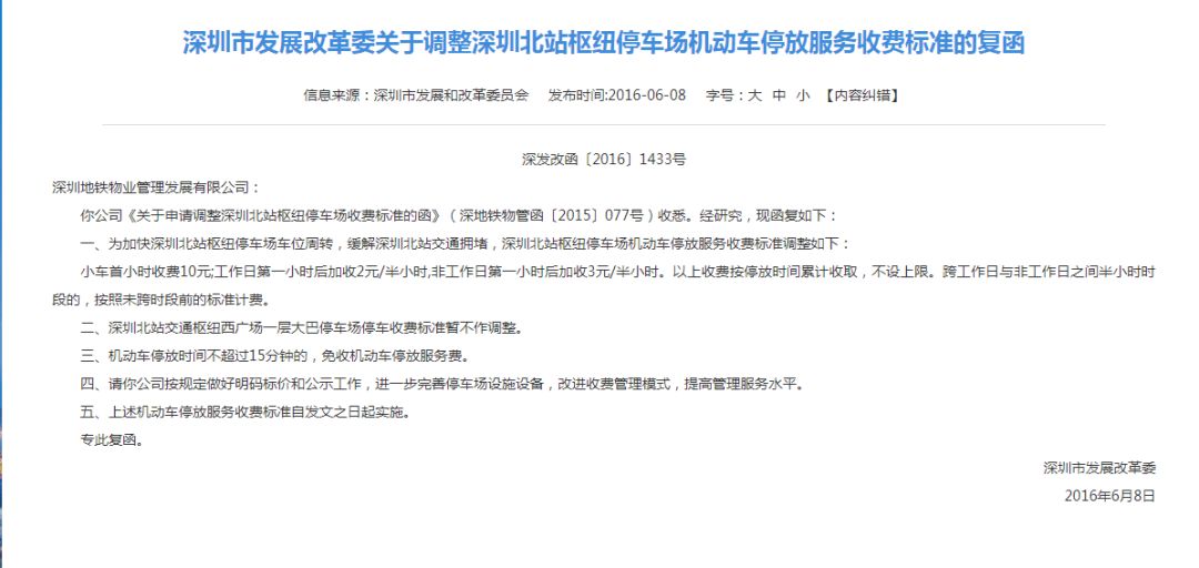
南都記者檢索發現,早在2016年6月8日,深圳市發改委便在官網上發布了《深圳市發展改革委關于調整深圳北站樞紐停車場機動車停放服務收費標準的復函》(以下簡稱復函)。

復函中稱,為加快深圳北站樞紐停車場車位周轉,緩解深圳北站交通擁堵,深圳北站樞紐停車場機動車停放服務收費標準調整如下▼
小車首小時收費10元;工作日第一小時后加收2元/半小時,非工作日第一小時后加收3元/半小時。以上收費按停放時間累計收取,不設上限。跨工作日與非工作日之間半小時時段的,按照未跨時段前的標準計費。
南都記者計算發現
“復函”公示之前——
北站停車場的停車費最高為40/天;
費用調整之后——
費用漲到了102元/天(工作日)、148元/天(非工作日),幅度是2.5倍-3.7倍。
據深圳地鐵物業相關負責人介紹,調價是申請后在深圳市發改委指導下進行的。
2015年,相關政府部門做了調研,到2016年6月8日,地鐵物業收到了調價復函(深發改函〔2016〕1433號),通過審批。
整個流程是完全合規合法的。
地鐵物業相關負責人介紹,深圳北站樞紐停車場約有2100多個停車位,而北站周邊每天來往車輛達6萬車次,停車場每天只能承受1萬車次。逢節假日,很多市民坐高鐵回家,就把車停在停車場過夜。
“一停就是三天,常常在小長假第一天停車場就停滿了,進不去的車主就很有意見。”該負責人表示。
地鐵物業相關負責人:
公共資源,你占得越多,別人享受得越少。深圳北站停車場最大問題也是這樣,以前由于收費偏低,總有一些人長期占用停車位,導致資源緊缺,給其他市民帶來不便,調價目的是為加快深圳北站樞紐停車場車位周轉,緩解深圳北站交通擁堵。
必要
調價有其重要意義
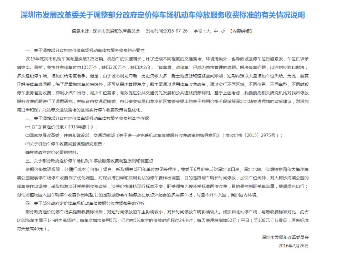
此外,另據深圳市發改委官網“關于調整部分政府定價停車場機動車停放服務收費標準的有關情況說明”稱,調整部分政府定價停車場機動車停放服務收費有必要性。

“說明”稱2015年底深圳機動車保有量突破325萬輛
機動車的快速增長,除了造成不同程度的交通擁堵、環境污染外,也導致城區停車位日趨緊張,車位供求矛盾突出。
目前,深圳共有停車位約105萬個,缺口220萬個,缺口達2/3,“停車難、難停車”已成為城市管理的難題。解決停車問題,以往的經驗和做法,多從建設停車場、增加供給角度著手。
但是,由于城市規劃滯后,歷史欠帳太多,受土地資源和道路空間限制,短期內難以大量增加車位供給。
為此,要真正解決停車難問題,除了盡量增加車位供給外,還可從需求管理角度,即主要通過運用停車收費政策,通過實行不同區域、不同位置、不同車型、不同時段停車服務差別收費,抑制小汽車出行,減少車位需求,有效促進公共交通優先發展和公共道路資源利用。
基于上述考慮
深圳發改委委托相關研究機構對深圳停放服務收費問題進行了課題研究,并結合深圳市交通運輸委、市公安交警局和龍華新區管委會提出的關于利用價格手段緩解深圳北站交通擁堵的政策建議,對深圳灣口岸和深圳北站等交通較擁堵的區域實行停車收費政策調整優化。

等等!這里似乎要劃個重點了
不僅僅是北站!這些地方也漲價了
“說明”表示,依據價格管理權限,經履行成本(價格)調查、聽取相關部門和單位意見等程序,深圳發改委于2016年6月份先后對深圳灣口岸、深圳北站、仙湖植物園和大梅沙海濱公園配套停車場停車收費作了優化調整。
大梅沙停車場

對大梅沙海濱公園的停車費作出調整,采取旅游淡旺季差別收費政策,淡季價格維持現行標準不變,旺季調整為按淡季標準兩倍收費,目的是控制旺季車流量,提倡綠色出行;
深圳灣口岸停車場

對深圳灣口岸和深圳北站的停車費作出調整,目的是限制車輛長時間停放,加快車位周轉;
仙湖植物園

仙湖植物園入園車輛停車收費作出調整,目的是鼓勵游客車輛停放在景點外配套的多層停車場,盡量不開車入園,保護園內環境。
中心書城

網友@icper在論壇上爆料:中心書城原來是2小時5元,現在漲到了15元,足足漲了3倍!據說是從2016年5月1日開始漲價的。
部分醫院要漲價
自2017年6月1日起,高峰期在6所試點醫院停放的非就診車輛每天或收費81元。

據了解,此次公立醫院機動車停放服務收費改革,從2017年6月1日起試行一年,6家試點醫院分別為:市人民醫院、第二人民醫院、中醫院、婦幼保健院、兒童醫院及北京大學深圳醫院。
影響
調價對短時間停放車主影響小
那么這一系列的調價舉措到底影響的都是誰呢?
“說明”稱,部分政府定價的停車場實施新收費標準后,對短時間停放的車主影響較小,對長時間停放車輛影響較大。

如深圳北站停車場,與原收費標準對比,約占比80%車主屬于1小時內離場的,每車次增加費用5元;
但約有5%車主的停放時間超過24小時,每天費用將增加62元(平日)至108元(節假日,原來標準每天最高40元)。
